| Stone 'Enge
 
Stone 'Enge was a concept sparked by a conversation I had with
Mike Trzecieski the first time we saw the new Photovore Competition
Arena at WCRG 2000.
 We had a good laugh about the possibility of driving right over the
post into the center, and come to a complete stop right under the light,
covering the dot in the middle, and preventing your opponent from
ever getting to it.
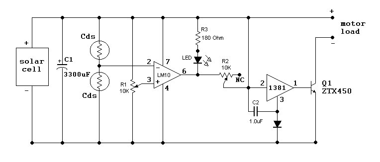
 Well..years later I decided to build one. I used an LM10, which is an
Op-Amp that was designed to be a Voltage Reference that can operate at
1.2 Volts.
 
   
Using two Cds(photoresistors), two 10K trimpots, a resistor, and an LED,
you can create a 'front-end' to the MSE1 that pulls pin 2 of the 1381 down,
preventing the MSE1 from triggering when the sensors read the same light
levels. 
 
I am sure that there is a better way of doing this, but hey, this works, and
seems to put a smile on everyone's face.
 
 
**Note: A couple of things not shown on the schematic.
        1. Add a bypass cap (o.22uF) to pins 4 and 7 on the LM10.
        2. Tie pins 1 and 8 together on the LM10. |